
PDF Publication Title:
Text from PDF Page: 006
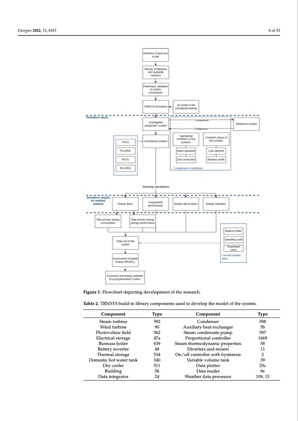
Energies 2022, 15, 6331 Energies 2022, 15, 6331 6 of 33 Table 2. TRNSYS build-in library components used to develop the model of the system. based on the manufacturer’s characteristic curves and technical and scientific literature. 6 of 32 Figure 1. Flowchart depicting development of the research. Figure 1. Flowchart depicting development of the research. It is worth noting that the main components used in the developed simulation are Component Type Component Type The wind turbine model, as well as the adsorption chiller used in the simulation, are de- fined on the basis of the real performance of the devices as a function of the current oper- Steam turbine 592 Condenser 598 atingcoWnidnidtiotunrsb.iTnehemodelofth9e0photovoltaiAcufixeilldiatraykheesaitnetxocchoansgiedrerationtheef5febctof tempPerhaottuorveolotanicthfieledfficiency of5t6h2e modules,Swteiatmh vcoanlideantisoanterpeupmorpted in Ref. [375]9.7The Electrical storage 47a Proportional controller 1669 model of the reverse osmosis was also adopted from the literature [38]. The mass flux Md Biomass boiler 639 Steam thermodynamic properties 58 of feed water was calculated as the following equation: Battery inverter 48 Diverters and mixers 11 534 𝑀 O=n𝑅/o𝑅ff⋅ c𝑀ontroller with hysteresis where Mf is feedwater mass flux. It should be noted that the recovery ratio RR value is an Thermal storage 2 (1) 340 Variable volume tank 39 Domestic hot water tank Dry cooler 511 Data plotter 25c experimentally determined value and is most often provided by the manufacturer of the Building 56 Data reader 9e membDraantae.inTtheegrsaatloirnity of the pr2o4duced freshwWaetearthXedr cdantabperodcefsisnoerd as the rela1ti0o9n, s1h5ipPDF Image | Hybrid Polygeneration System Based on Biomass Wind and Solar Energy
PDF Search Title:
Hybrid Polygeneration System Based on Biomass Wind and Solar EnergyOriginal File Name Searched:
energies-15-06331-v2.pdfDIY PDF Search: Google It | Yahoo | Bing
Turbine and System Plans CAD CAM: Special for this month, any plans are $10,000 for complete Cad/Cam blueprints. License is for one build. Try before you buy a production license. More Info
Waste Heat Power Technology: Organic Rankine Cycle uses waste heat to make electricity, shaft horsepower and cooling. More Info
All Turbine and System Products: Infinity Turbine ORD systems, turbine generator sets, build plans and more to use your waste heat from 30C to 100C. More Info
CO2 Phase Change Demonstrator: CO2 goes supercritical at 30 C. This is a experimental platform which you can use to demonstrate phase change with low heat. Includes integration area for small CO2 turbine, static generator, and more. This can also be used for a GTL Gas to Liquids experimental platform. More Info
Introducing the Infinity Turbine Products Infinity Turbine develops and builds systems for making power from waste heat. It also is working on innovative strategies for storing, making, and deploying energy. More Info
Need Strategy? Use our Consulting and analyst services Infinity Turbine LLC is pleased to announce its consulting and analyst services. We have worked in the renewable energy industry as a researcher, developing sales and markets, along with may inventions and innovations. More Info
Made in USA with Global Energy Millennial Web Engine These pages were made with the Global Energy Web PDF Engine using Filemaker (Claris) software.
Sand Battery Sand and Paraffin for TES Thermo Energy Storage More Info
| CONTACT TEL: 608-238-6001 Email: greg@infinityturbine.com | RSS | AMP |